【原文標題:2021年全球及中國飼料行業發展現狀及競爭格局分析,行業整合,市場集中度提升】
01 飼料綜述
飼料是指能提供動物所需營養素,促進動物生長、生產和健康,且在合理使用下安全、有效的可飼物質。按照產品特征劃分,飼料可分為配合飼料、濃縮飼料和添加劑預混合飼料。按照喂養的動物(即產品種類)分,飼料可分為豬飼料、禽飼料、反芻科飼料、水產科飼料、特種動物飼料。我國作為豬和禽類養殖大國,豬料和禽料是最主要的飼料品種,其次為水產飼料。
飼料分類(按照喂養動物分)
資料來源:公開資料整理
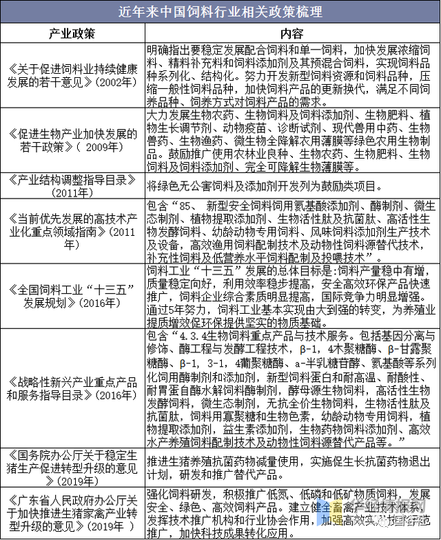
02 飼料行業政策梳理
近年來國務院、農業部等頒布了一系列法律、法規及規范性文件,如《飼料和飼料添加劑管理條例》、《飼料和飼料添加劑生產許可管理辦法》、《飼料添加劑和添加劑預混合飼料產品批準文號管理辦法》等,對飼料、飼料添加劑及預混料行業的企業登記、生產、經營等進行了嚴格的規范及控制,為飼料行業健康發展提供了保障。同時,國家出臺了一系列支持飼料、飼料添加劑及預混料行業發展的產業政策,如《關于促進飼料業持續健康發展的若干意見》、《全國飼料工業“十三五”發展規劃》等。
近年來中國飼料行業相關政策梳理
資料來源:政府公開報告,華經產業研究院整理
03 飼料行業產業鏈
從飼料行業產業鏈來看,產業鏈主要包括三部分:原料供應-飼料生產-養殖。飼料行業屬于產業鏈中游制造業,連接飼料原料供應與養殖環節。飼料原料主要由蛋白原料(豆粕、魚粉、棉粕等)、能量原料(玉米、麥麩等)、飼料添加劑(氨基酸、維生素等)等構成。
從行業屬性角度看,飼料行業進入壁壘較低,產品差異性較小,下游議價能力較強(尤其是規模養殖比例提升的背景下),飼料價格波動多由原材料端驅動(成本加成定價),銷售量則多取決于下游產業景氣度。
飼料行業產業鏈
資料來源:公開資料整理
從上游成本劃分情況來看,蛋白原料和能量原料成本占比比較高,分別為20-60%和35-60%。
畜禽飼料與水產飼料成本劃分(單位:%)
資料來源:公開資料整理
從下游養殖業來看,隨著近年來我國畜牧業的不斷發展,養殖規模的不斷擴大,使得我國飼料需求不斷增加,促進了我國工業飼料行業的發展。據資料顯示,2021年末我國生豬存欄4.49億頭,同比增長10.9%;牛存欄0.98億頭,同比增長2.7%;羊存欄3.2億只,同比增長4.3%;家禽存欄67.9億只,同比增長0.1%。
2016-2021年中國主要畜禽存欄量數量統計
資料來源:國家統計局,華經產業研究院整理
04 飼料行業現狀分析
01 全球
自從飼料工業化以來,全球飼料生產進入了新的階段,全球飼料產量不斷攀升。從全球飼料行業產量來看,整體上呈現逐年增長態勢。據統計,2021年全球飼料產量達到12.36億噸,同比增長2.3%,年均復合增速為3.2%。
2013-2021年全球飼料行業產量及增速情況
資料來源:奧特奇,華經產業研究院整理
從產量分布來看,主要分布在亞太、美洲,以及歐洲地區,三個地區飼料產量占比超過90%,其中,亞太地區37.08%、美洲地區34.91%,以及歐洲地區21.60%。國別維度看,中國、美國是全球飼料產量前二的國家,2021年飼料產量占比接近40%,其中,中國占比21.16%,美國占比18.74%。
2021年全球飼料行業產量國家分布情況
資料來源:奧特奇,華經產業研究院整理
從產量細分結構來看,根據奧特奇統計,2021年全球飼料生產主要以禽料、豬料,以及水產料為主,三者占比75%左右。其中,禽料生產5.10億噸(蛋禽料1.59億噸+肉禽料3.51億噸),占比44%左右,豬料生產3.10億噸,占比27%左右,水產料生產0.51億噸,占比逾4%。
2021年全球飼料行業產量細分結構占比情況
資料來源:奧特奇,華經產業研究院整理
從飼料細分品種產量地區分布情況來看,三種飼料生產主要集中在亞太地區,其中,2021年,禽料亞太地區生產2.24億噸,占比接近44%,豬料亞太地區生產1.39億噸,占比接近45%,水產料亞太地區生產0.38億噸,占比超過73%。
2021年全球飼料細分品種產量地區占比情況
資料來源:奧特奇,華經產業研究院整理
02 中國
隨著我國養殖業的快速發展,養殖規模的不斷擴大,我國飼料需求逐漸增加,國內工業飼料產量也隨之不斷增長,但隨著工業飼料行業產業結構的調整,在市場監管日益嚴格的背景下,工業飼料行業進入整合提升階段,產量增速有所下降。據資料顯示,2021年我國飼料產量為29344.3萬噸,同比增長15.8%。
2014-2021年中國飼料行業產量及增速情況
資料來源:中國飼料工業協會,華經產業研究院整理
從細分市場來看,根據中國飼料工業協會數據顯示,2021年全國飼料總產量2.93億噸,其中,配合飼料產量27017.1萬噸,增長17.1%;濃縮飼料產量1551.1萬噸,增長2.4%;添加劑預混合飼料產量663.1萬噸,增長11.5%。
2021年中國飼料行業細分飼料類別產量占比情況,
資料來源:中國飼料工業協會,華經產業研究院整理
分品種看,2021年,我國豬料+禽料+水產料銷量占比90%以上。具體來看,據統計,2021年中國豬飼料產量13076.5萬噸,增長46.6%;蛋禽飼料產量3231.4萬噸,下降3.6%;肉禽飼料產量8909.6萬噸,下降2.9%;反芻動物飼料產量1480.3萬噸,增長12.2%;水產飼料產量2293.0萬噸,增長8.0%。
2021年中國飼料行業細分品種飼料產量占比情況
資料來源:中國飼料工業協會,華經產業研究院整理
05 飼料行業競爭格局
01 企業數量
從企業數量情況來看,據中國飼料工業協會數據,2021年全國10萬噸以上規模飼料生產廠957家,比上年增加208家;合計飼料產量17707.7萬噸,比上年增長24.4%,在全國飼料總產量中的占比為60.3%,比上年提高7.5個百分點。21年全國有14家生產廠年產量超過50萬噸,比上年增加5家。年產百萬噸以上規模飼料企業集團39家,比上年增加6家;合計飼料產量占全國飼料總產量的59.7%,比上年提高5.1個百分點;其中有6家企業集團年產量超過1000萬噸,比上年增加3家。
2006年以來,我國飼料企業數量整體呈下降趨勢,行業集中度逐步提升。根據飼料工業協會統計,2019年我國飼料企業數量5016家,相較歷史最多的2005年15518家已經減少了超過2/3。
2003-2019年中國飼料加工行業企業數量統計
資料來源:中國飼料工業協會,華經產業研究院整理
02 市場競爭格局
從豬飼料市場競爭格局來看,行業集中度不高,2020年銷量市場CR5在25%以上?,F階段,從銷量上看,雖然我國豬料頭部生產企業存在一定的梯隊差距(從千萬噸左右級別到百萬噸,甚至十萬噸級別),但是由于大部分企業產品差異性不大,以及經營重心的變化(飼料企業做產業鏈的延展,尤其是向下游養殖延展),現有豬料行業競爭格局并不穩固,大多數銷量頭部企業并不具備絕對優勢。
2020年中國豬飼料行業市場競爭格局情況
資料來源:中國飼料工業協會,華經產業研究院整理
從禽飼料市場競爭格局來看,頭部企業市占率較高,但行業競爭格局仍然分散。2020年新希望禽料銷量1519萬噸,市占率12.13%,海大集團緊隨其后,以853.74萬噸的銷量占據6.81%的市場份額。由于禽料產品同質性較高,競爭激烈,除頭部企業以外,多數企業市占率較低(市占率在5%以下),行業有較大整合空間。
2020年中國禽飼料行業市場競爭格局情況
資料來源:中國飼料工業協會,華經產業研究院整理
從水產飼料市場競爭格局來看,行業呈現“2+N”競爭格局,2020年,海大集團水產料市占率18.20%、通威股份12.95%、新希望6.17%、粵海4.57%,CR3占比37.09%。在市場競爭不斷加劇以及下游水產養殖整合推動下,水產料行業整合趨勢已經顯現,大企業的發展不斷加速,部分規模小、技術管理落后的企業逐漸被淘汰,行業集中度逐步提升。
2020年中國水產飼料行業市場競爭格局情況
資料來源:中國飼料工業協會,華經產業研究院整理
06 飼料行業未來發展趨勢
01 飼料行業進入高成本時代
隨著社會的發展,隨著國家提出國民收入倍增計劃,隨著原料市場與國際接軌,今后5年內,雖然飼料企業不情愿,飼料行業也將迎來高成本時代。
02 飼料行業將全面迎來信息革命
時代在發展,生意可以傳統,但工具必須更新。今后5年內,飼料行業將更多的IT化和網絡化。有別于最初的辦公自動化和網站的建設,這一輪信息革命,將以電子商務、網絡技術服務平臺、高效網絡管理平臺為特點。我們的社會正在全面信息化,飼料行業也必然會全面信息化,加強品牌的建設、實現全面信息化是促進企業發展、保障企業自身在行業領先地位的有力途徑。
03 飼料行業將進入“混業經營”時代
如今,越來越多的飼料企業在擴大自己的產業鏈,更多的企業,或是涉足養殖,或是涉足獸藥、疫苗領域。今后5年內,飼料行業的“混業經營"現象將更為突出,因為只有延伸產業鏈才能更好的提高抗風險的能力,預計產業鏈將成為一線飼料企業的主流選擇。
04 飼料行業的“第三產業”將成為掘金的藍海
飼料行業作為一個產值4000多億元的制造業,理應有強大的第三產業支撐。今后5年內,預計飼料行業的“第三產業“將會得到迅猛發展。這一是產業發展的自然要求,二是六和等先行者成立“擔保公司”、“專業化養殖服務公司”等舉措帶來的示范效應。
05 養殖業的規?;?、專業化水平將有明顯改善
養殖業的規模化程度低、專業化水平不高,一直是影響產業鏈發展的一大問題,隨著國家對規?;B殖業的扶持,今后5年內,預計養殖業的規?;I化水平將有大的改善,而且將超出不少人的預期。
來源:華經情報網
聯系郵箱:3267146135@qq.com






